Miércoles, 1 abr 2026
ABRA SU CUENTA
!HOY!
CLIENTES
INICIO
PREGUNTAS FRECUENTES
PRODUCTOS
RESEARCH
CONTACTO
VOLVER AL MENÚ »
Principal
Quiénes somos
Directorio
Normativa Vigente
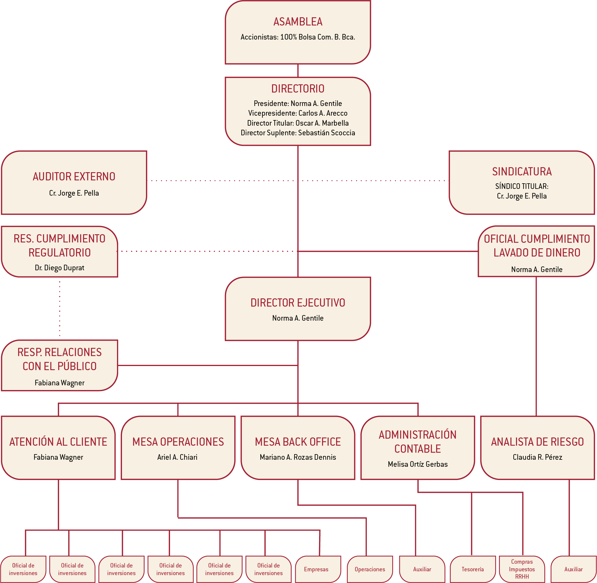
Organigrama
Certificaciones de Calidad
Política de Calidad
Informes
Noticias
Contacto
Mapa
Problemas con Su Clave